返程高峰已至 广东交警发布“拥堵清单+安全攻略”
广东
广东 > 城市 > 珠海 > 正文

返程高峰已至 广东交警发布“拥堵清单+安全攻略”

国庆中秋长假已到尾声,返程高峰来临。经广东省公安厅交通管理局与广东省交通运输厅联合研判,今年广东省中秋国庆假期期间较为拥堵的路段、收费站、车流较饱和服务区以及充电设施利用率高的服务区有以下这些:

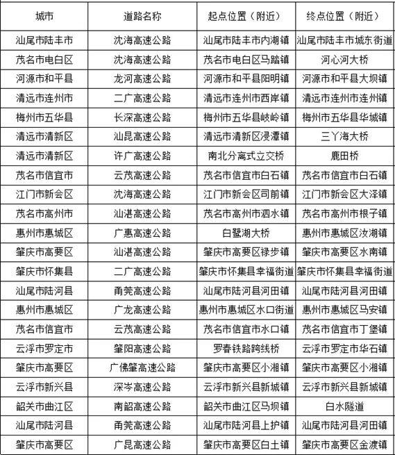
繁忙高速公路路段共10处

图片

车流繁忙服务区共5处

图片

充电繁忙服务区共3处

图片

截至10月7日11时30分,广东省高速通行缓慢长度超过3公里,时间超过30分钟的点段共22个,在河源市(1)、江门市(1)、茂名市(4)、云浮市(2)、韶关市(1)、惠州市(2)、清远市(3)、汕尾市(3)、梅州市(1)、肇庆市(4)。包括龙河高速公路、沈海高速公路、许广高速公路、云茂高速公路、二广高速公路等。(详情可关注广东交警微博实时发布)

图片

出发前了解以下返程安全知识:

提前规划,错峰避堵

假期出行,应提前做好规划,及时了解路况信息和天气情况,合理安排出行时间和路线,尽量错峰出行。若遇恶劣天气,优先考虑延期出行或调整路线,确认安全后再出发。建议实时关注交通路况,灵活调整行程安排。

守法驾驶

驾车出行时,要遵规守法,切勿超速行驶、强超强会;长途驾驶,要注意休息,切勿疲劳驾驶;牢记“开车不喝酒、喝酒不开车”,切勿酒驾醉驾;驾乘汽车务必全程系好安全带;夜间和雨雪雾天气行车,注意“降速、控距、亮尾”,确保安全驾驶。

文明驾驶,严守安全

高速公路行车,要保持安全车距和规定车速,遇交通拥堵,切勿随意穿插、占用应急车道。临近高速出口要注意观察、提前变道,错过出口时切勿急刹车或倒车。发生交通事故,要“车靠边、人撤离、即报警”,避免发生二次事故。

驾车前往山区景区,要注意观察、文明礼让,通过没有信号灯的路口要“一慢二看三通过”;行经急弯陡坡、长下坡、临水临崖等道路,要降低车速,切勿在弯坡路段超速行驶、变道超车。

大车返程安全提示

返程途中,请广大大客车、大货车驾驶人自觉遵守交通安全法规,严禁超速、超载行驶。车辆速度过快或负荷过重,极易导致制动失效、侧翻等严重事故。

遇前方拥堵、施工、事故或恶劣天气等情况,请提前减速慢行,保持安全车距,依次通行,不急刹、不争道。

行驶中如车辆出现故障,应立即靠边停车,开启危险报警闪光灯,在来车方向150米外设置警告标志,并迅速撤离至护栏外安全区域。

同时,请中重型货车、大中型客车靠右侧通行。

如遇缓行,请牢记以下知识点:

堵车牢记十二字法则

拥堵路段容易发生追尾、擦碰事故。

如遇前方排队缓行,一定要早减速、早示意、留空间、顾前后,给自己和其他车辆留出安全反应距离。

遇到临时管控,需要跟车通行时,注意低速慢行,保持车距,不要随意变更车道产生新的拥堵。

再堵也不能走“捷径”

堵车时,个别驾驶人将应急车道当“捷径”,想比其他车辆更快摆脱堵车,殊不知这样做很可能会堵住救援的“生命通道”!

根据《道路交通安全违法行为记分管理办法》规定,驾驶机动车在高速公路或者城市快速路上,违法占用应急车道行驶的,一次记6分。

凤凰网广东发自珠海