
日前,2026年珠海市城乡居民基本医疗保险个人缴费标准公布,城乡居民为539元/年,学生和未成年人为404元/年。
详情如下:
珠海市医疗保障局关于公布2026年珠海市城乡居民基本医疗保险个人缴费标准的通知
珠海市医疗保障事业管理中心,各区(经济功能区)人力资源和社会保障部门,各相关单位:
根据《珠海市人民政府关于印发珠海市基本医疗保险办法的通知》(珠府〔2024〕57号)规定,按照统计部门公布的数据计算,现公布2026年珠海市城乡居民基本医疗保险个人缴费标准为城乡居民539元/年、学生和未成年人404元/年。
附件:珠海市2026年城乡居民基本医疗保险个人缴费标准

珠海市医疗保障局
2025年6月17日
热点问答
1、珠海市居民医保个人缴费标准是如何确定的?
答:根据2024年7月新修订的《珠海市基本医疗保险办法》,自2025年起,珠海市居民医保筹资标准将个人缴费与可支配收入挂钩,按比例缴纳。居民医保个人缴费标准以本市上上年度全体居民人均可支配收入为缴费基数,学生和未成年人个人按缴费基数的0.6%缴纳,其他城乡居民个人按缴费基数的0.8%缴纳。居民医保个人缴费标准不低于本市上一医保年度缴费标准,本市上上年度全体居民人均可支配收入年增长率高于5%时,按5%计算。
2、2026年珠海市居民医保个人缴费标准是多少?
答:根据珠海市统计部门公布的数据,2024年本市全体居民人均可支配收入为67315元,比上年增长3.6%,按政策规定计算得出:2026年珠海市城乡居民基本医疗保险个人筹资标准为城乡居民539元/年(比2025年增加9元)、学生和未成年人404元/年(比2025年增加14元)。
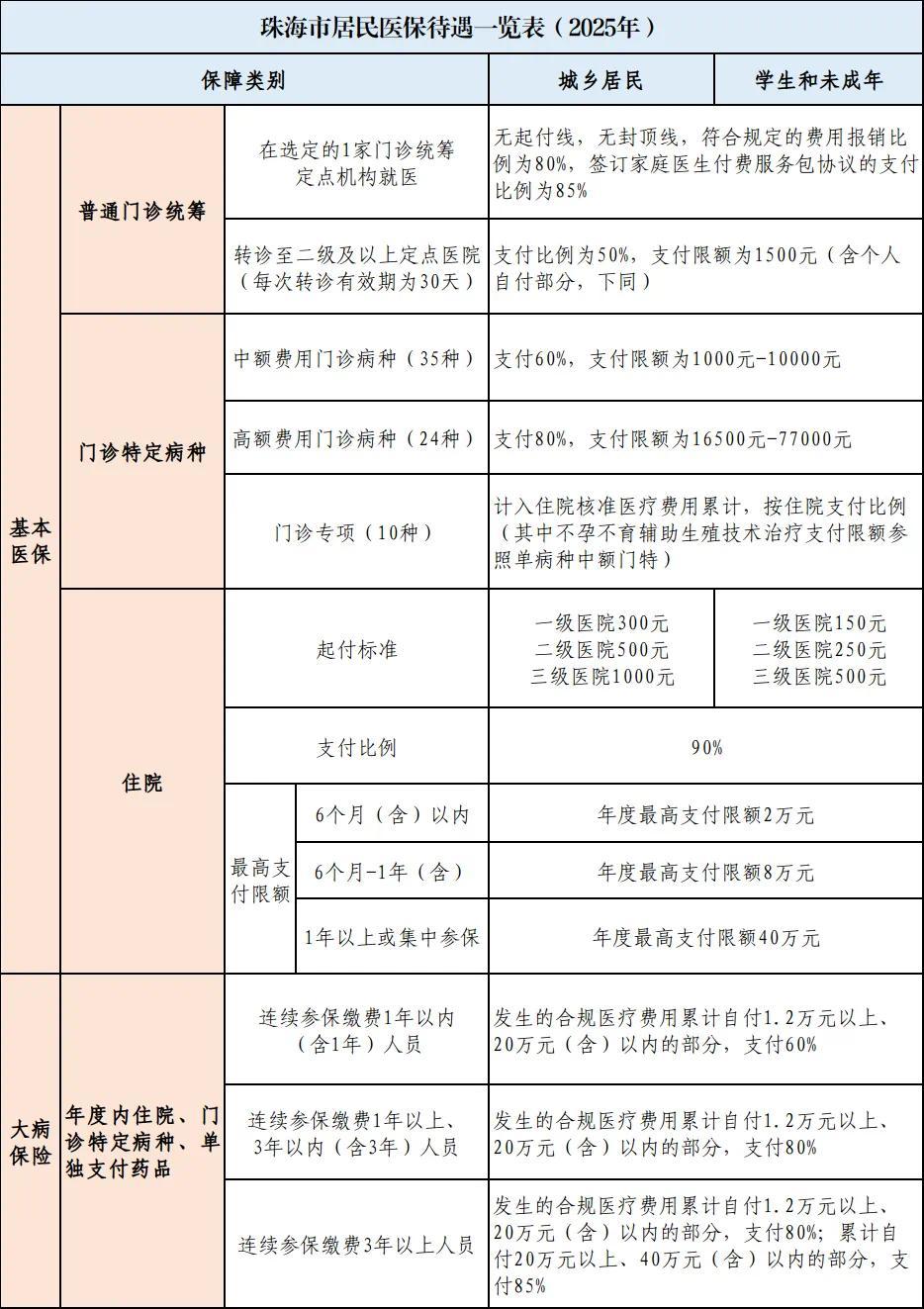
3、参加珠海居民医保能享受什么待遇?
答:珠海居民医保待遇详情如下表所示:

4、居民医保待遇等待期的规定是什么?
答:按照《国务院办公厅关于健全基本医疗保险参保长效机制的指导意见》等有关规定,珠海自2025年3月起,对未在居民医保集中参保期内参保或未连续参保的人员(除新生儿等特殊群体外),将设置不少于3个月待遇等待期。举例说明如下:
(一)市民A先生没有在集中参保期参加珠海2025年度居民医保,存在以下几种常见情形:
1.若在2025年9月才申请参加2025年度居民医保和缴费,按规定须设置固定待遇等待期3个月,从缴费到账之日开始计算,若缴费到账日为2025年9月10日,则自2025年12月10日开始享受医保待遇。
2.若在2025年11月申请参加2025年度居民医保和缴费,同时完成2026年参保缴费的,按规定须设置固定待遇等待期3个月,从缴费到账之日开始计算,若缴费到账日为2025年11月15日,则自2026年2月15日开始享受医保待遇。缴纳2025年度居民医保费,虽然无法享受2025年度的待遇,但可以在2025年度内缴费到账之日起提前开始计算固定待遇等待期。
3.若在2025年10-12月申请参加2025年度居民医保和缴费,但是未同时完成2026年集中参保期参保缴费的,2025年不能享受医保待遇。若此后在2026年2月才申请参加2026年度居民医保和缴费,按规定须设置固定待遇等待期3个月,从缴费到账之日开始计算,若缴费到账日为2026年2月20日,则自2026年5月20日开始享受医保待遇。
(二)市民B先生没有参加珠海2025年度居民医保,在参加2026年居民医保时,按规定须设置3个月的固定待遇等待期。也就是说2025年度居民医保断保人员,若在2026年度居民医保集中征缴期内(2025年9-12月)缴费参加2026年度居民医保的,也要从2026年4月1日起才能享受医保待遇;若在2026年2月才申请参加2026年度居民医保和缴费,按规定须设置固定待遇等待期3个月,从缴费到账之日开始计算,若缴费到账日为2026年2月20日,则自2026年5月20日开始享受医保待遇。
(三)从2025年起,未连续参保的,每多断保1年,在3个月固定医保待遇等待期的基础上再加1个月变动待遇等待期。例如,市民C先生2025、2026年断保,2027年参保缴费后须按规定设置待遇等待期4个月。
凤凰网广东发自珠海