
据中山交警消息,为进一步保障高速公路通行安全、预防和减少交通事故发生,中山交警将于1月16日正式启用5套“电子警察”设备,在珠三角环线高速、西部外环高速、广中江高速的5个指定路段,对超速行驶行为开展抓拍执法,违法超速车辆将按规定受到处罚。
启用位置

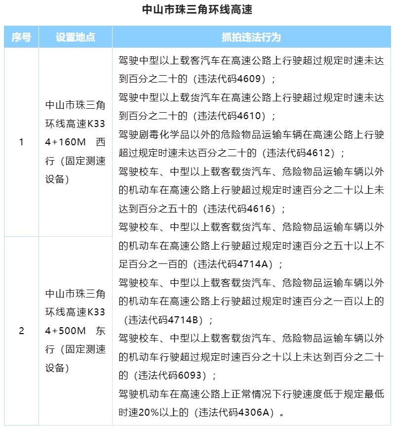
珠三角环线高速西行K334+160M

珠三角环线高速东行K334+500M

西部外环高速K1+60M南行

西部外环高速K49+700M北行

广中江高速K2+550M西行
以上路段各增设1处单点测速交通技术监控设备(俗称“电子警察”),用于测定过往车辆行驶速度,并将于1月16日起正式启用。违法超速的,将按规定处罚。
具体设置地点

中山市珠三角环线高速

中山市西部外环高速、广中江高速
凤凰网广东发自中山