
因北外环长江大桥桥面铺装层改造工程施工需要,2月22日零时起,中山对北外环长江大桥实行东西双向封闭管理30天。其中,机动车道全面禁止通行,摩托车、电动自行车、行人按照交通疏导员引导在人行道上通行。
封闭施工期间,广大市民可通过东明大桥、康华桥、中山港大桥、广澳高速东河桥等周边过江通道选择合理绕行方式。途经市民请按现场交通指示绕行并注意安全。

绕行线路图
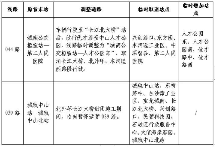
北外环长江大桥整幅封闭期间公交服务临时调整的方案
(1)临时调整途经公交线路
北外环长江大桥封闭施工期间,公共汽车044路临时调整为“城南公交枢纽站—人才公园东”;临时暂停运营公共汽车039路,具体如下:

(2)开通临时公交接驳线L08路“沙岗墟—第二人民医院”
为方便原044路木河迳东路沿线站点居民出行,结合044路线路乘客出行客流情况,拟计划开通临时公交接驳线L08路“沙岗墟—第二人民医院”,具体如下:
①途经道路:起湾道、康华路、东明路、东明大桥、东明北路、木河迳东路。
②途经站点:沙岗墟、石岐小学、石岐区办事处、东明花园、东盛花园、民营科技园、东方骏园、木河迳工业区、中深智谷、第二人民医院。
③线路服务时间:公交接驳线L08路在北外环长江大桥整幅封闭期间运行,线路全程约7公里,投放2辆中型客车运行,首末站发车时间为沙岗墟6:50—19:20,第二人民医院6:50—19:20,班次间隔为20-40分钟/班(早晚高峰20分钟,平峰期25-40分钟);线路实施一票制,票价2元/人次,自觉投币,不设找赎,使用中山通IC卡实施中山市政府规定的票价优惠政策。
(3)乘客出行指引
城轨中山站来往城轨中山北站的乘客,可在城轨中山站乘坐B25路至“石岐区办事处”BRT站免费换乘B2、B20、B28路到达城轨中山北站;
东区街道来往木河迳东路沿线小区或第二人民医院的乘客,可直接乘坐公交接驳线L08路或乘坐044路等公交线路至“沙岗墟”站换乘L08路出行;
南区街道来往木河迳东路沿线小区或第二人民医院的乘客,可乘坐021、022路至“民营科技园”换乘L08路或预约优约巴士037路出行。

公共汽车044路临时调整及L08路行驶示意图
凤凰网广东发自中山